اتریوم به عنوان بزرگترین آلتکوین بازار و یکی از شبکههای بلاک چین ایدهپرداز در دنیای ارزهای دیجیتال شناخته میشود. احتمالا از شنیدن فازهای مختلف و شبکههای آزمایشی اتریوم دو گیج شدهاید، که در نهایت زمان راهاندازی اتریوم ۲ کی خواهد شد؟ و دقیقا این بهروزرسانی چه ویژگیهایی دارد. لازم به ذکر است که اصطلاح اتریوم ۲ به دلیل کژتابیهای متعدد از سال ۲۰۲۱ منسوخ شده است و شبکه نهایی همان اتریوم (Ethereum) نام دارد. ما بهدلیل رواج این عبارت در جامعه کریپتو ناگزیر به استفاده از آن هستیم، اما تلاش میکنیم به مرور میزان بهکار بردن آن را کاهش دهیم. در این مقاله سعی داریم به زبان ساده بهروزرسانی Ethereum 2.0 را معرفی کنیم تا ابهامهای شما برطرف شود. در انتهای مقاله سوالهای رایجی که در مورد این بهروزرسانی مطرح میشود را پاسخ دادهایم. با مطالعه این مقاله پرسشهای، بروزرسانی اتریوم ۲ چیست؟ شاردینگ چیست؟ زنجیره Beacon چیست؟ PoS اتریوم چیست؟ را پاسخ خواهیم داد.
نکات مهم مقاله:
⭕ اتریوم ۲، بهروزرسانی شبکه اصلی اتریوم است که شامل مجموعه فازهای مختلفی برای ارتقای مقیاسپذیری، امنیت و هزینههای این بلاکچین است.
⭕ طی نقشه راه توسعه اتریوم، اتریوم از شبکه مبتنی بر گواه اثبات کار به سمت شبکهای مبتنی بر گواه اثبات سهام که به وسیله رولآپها و شاردینگ بسیار سریعتر و بهینهتر شده است، حرکت خواهد کرد.
⭕ عبارت اتریوم ۲ از سال ۲۰۲۱ منسوخ شده و به جای آن از لایه اجماع (Consensus Layer) و لایه اجرا (Execution Layer) استفاده میشود.
⭕ در حال حاضر اتریوم گام مرج (Merge) را طی کرده است و الگوریتم اجماع این شبکه از گواه اثبات کار به گواه اثبات سهام تغییر کرده است.
⭕ در تاریخ ۲ اسفند ۱۴۰۱ اتریوم در انتهای گام مرج (ارتقای شانگهای) و ابتدای گام سرج (Surge) قرار دارد.
⭕ تمرکز توسعهدهندگان در گام سرج بر مقیاسپذیری اتریوم از طریق شاردینگ (ایجاد زنجیرههای خرد شده) است.
⭕ از آنجایی که پیادهسازی شاردینگ در عمل پروسهای زمانبر و دشوار است، نسخه جدیدی از شاردینگ به نام دنک شاردینگ (Danksharding) تعریف شد. در دنک شاردینگ به جای زنجیرههای شارد از بلاب (Blob) یا حبابهای شارد برای جداسازی داده استفاده میشود.
اتریوم ۲ چیست؟
در همین ابتدا بیایید با نام صحیح اتریوم دو آشنا شویم. بروزرسانی شبکه اتریوم، در میان عامه به اتریوم ۲ معروف است؛ در حالی که نام صحیح آن، شبکه Serenity بوده و تلفظ فارسی آن، سِرِنیتی است. این شبکه، همچنان یک شبکه بلاک چین است. همانند شبکه فعلی اتریوم. اما اتریوم با انجام این بروزرسانی:
- از یک از یک شبکه بلاکچین با الگوریتم گواه اثبات کار، به یک شبکه بلاک چین با گواه اثبات سهام تبدیل میشود.
- ظرفیت شبکه افزایش خواهد یافت و سرعت انجام تراکنشها در شبکه سرنیتی به مراتب بالاتر خواهد بود.
- امنیت شبکه افزایش خواهد یافت.
- کارمزد تراکنشها کاهش مییابد.
- و در نهایت، شبکه پایدارتر از حالت فعلی خود خواهد بود.
البته از اواخر سال ۲۰۲۱، توسعهدهندگان اتریوم استفاده از عبارت اتریوم ۱ و اتریوم ۲ را کنار گذاشتند و به جای آن از لایه اجرا (Execution Layer) و لایه اجماع (Consensus Layer) استفاده میکنند. در واقع:
- اتریوم ۱ (Ethereum 1) ← لایه اجرا (Execution Layer)
- اتریوم ۲ (Ethereum 2) ← لایه اجماع (Consensus Layer)
- لایه اجرا + لایه اجماع = اتریوم
اگر موارد بالا برایتان قابل درک نیست، نگران نباشید. در این مقاله به صورت کامل این مفاهیم را شرح خواهیم داد.
از اینرو، بدون اغراق میتوانیم این بهروزرسانی را انقلابی در شبکه اتریوم و شاید در دنیای بلاکچین بنامیم. ابتدا باید بدانیم که شبکه اتریوم چه مشکل و ایرادی دارد که توسعهدهندگان آن به فکر بروز کردن آن هستند؟ ایراد ساختار فعلی دومین شبکه بلاکچین بازار از منظر ارزش، چیست؟
| اتریوم ۲ | به مجموعه بهروزرسانیهای شبکه اتریوم که در نهایت منجر به ایجاد شبکهای مقیاسپذیر، امنتر و ارزانتر میشود، Ethereum 2.0 میگوییم. |
| سرنیتی | گام چهارم توسعه و بهروزرسانی نهایی اتریوم ۲ که به فاز Serenity مشهور است. |
| بیکن چین | Beacon Chain همان لایه اجماع جدید شبکه اتریوم است. این زنجیره مسئول هماهنگیهای شبکه، ایجاد بلاکهای جدید، اطمینان از اعتبار بلاکها و پاداش دادن به نودهای شبکه است. |
| شاردینگ | Sharding به تقسیم کل شبکه اتریوم به چند بخش به نام شارد اشاره دارد. هر شارد حالت مستقل خود (مجموعه خاص از موجودی و قراردادهای هوشمند) را دارد. |
| دنک شاردینگ | DankSharding طراحی جدیدی از شاردینگ است که با کاهش پیچیدگیها به پیادهسازی این مسئله در اتریوم کمک میکند. |
| پروتو دنک شاردینگ | Proto DankSharding پروپوزالی است که با نام EIP-4844 شناخته میشود و یک پیادهسازی اولیه از دنک شاردینگ پیشنهاد میدهد. |
| درخت ورکل | Verkle Tree همانند درخت مرکل خلاصهای تراکنشها را ارائه میدهد. اما به جای اثبات همه هشها به صورت جداگانه، همه تراکنشها را با یک اثبات تایید میکند. |
| آپگرید شانگهای | Shanghai Upgrade ارتقای جدید شبکه اتریوم است که امکان برداشت اترهای استیک شده در بیکنچین را فراهم میکند. برنامه زمانی تقریبی تعیین شده برای پیادهسازی این هاردفورک مارچ ۲۰۲۳ (اسفند ۱۴۰۱) است. |
راهحل اتریوم برای رفع مشکل شبکه
همانطور که در بالا به آن اشاره کردیم، بروزرسانی اتریوم دو یا راهاندازی شبکه Serenity موضوع جدیدی نیست و از سال ۲۰۱۵ در برنامه توسعه اتریوم مطرح بوده است. مقالهای که در سال ۲۰۱۵ توسط اتریوم منتشر شد و مسیر توسعه آن را نشان داد را، اینجا مشاهده کنید. در واقع به دلیل آنکه شبکه اتریوم، ایده بسیار بسیار گسترده و بزرگی بود، راهاندازی آن به یکباره و در یک گام امکانپذیر نبود. به همین دلیل به جای راهاندازی یکباره این شبکه، چهار گام برای آن در نظر گرفته شد. در اینجا قصد نداریم این چهار گام را توضیح دهیم، اما اشاره کوتاهی به اسامی آنها، ما را از سردرگمی بیرون میآورد.
- گام اول: Frontire یا فرونتیر، که سادهترین و ابتداییترین نسخه اتریوم بود. این مرحله از مسیر توسعه شبکه اتریوم در ۸ مردادماه ۱۳۹۴ کار خود را آغاز کرد.
- گام دوم: Homestead یا هوشمند. پس از آنکه گام اول با موفقیت برداشته شد، توسعهدهندگان این شبکه گام دوم را در ۲۴ اسفند ۱۳۹۴ آغاز کردند.
- گام سوم: Metropolis به معنی کلان شهر. این مرحله در مهر ماه سال ۱۳۹۶ آغاز به کار کرد. و تا به امروز ما در این گام قرار داریم.
- گام چهارم: Serenity یا همان شبکه اتریوم ۲ که آخرین گام از مسیر توسعه شبکه اتریوم است. این گام احتمالا در سال ۱۳۹۹ آغاز به کار خواهد کرد. علت اینکه این گام نهایی را اتریوم ۲ نامگذاری کردهاند، اعمال تغییرات بسیار گسترده به نسبت سه گام قبلی است.
پس تا اینجا فهمیدیم که بهروزرسانی اتریوم ۲ همان گام چهارم و نهایی مسیر توسعه اتریوم است که به فاز Serenity مشهور است. پس از راهاندازی این بهروزرسانی، شبکه بلاکچین اتریوم که در سال ۲۰۱۴ توسط ویتالیک بوترین و دیگر همکارانش معرفی شد، به صورت کامل راهاندازی خواهد شد.
اما راهکار اتریوم برای حل مشکلات ساختار فعلی شبکه چیست؟ اگر با مفاهیمی که در زیر آمده آشنا نیستید، نگران نباشید. در ادامه به زبان ساده توضیح خواهیم داد، فعلا با عناوین راهحلها آشنا شویم.
همانطور که در بالا اشاره شد، سرعت انجام تراکنش در شبکه فعلی اتریوم بسیار کند است. این مسئله تحت عنوان مقیاس پذیری در بلاکچین شناخته میشود. شبکه اتریوم با راهاندازی اتریوم ۲، این مسئله را با استفاده از شاردینگ حل خواهد کرد. همچنین با ارائه این راهکار، کارمزد انجام تراکنشها نیز کاهش مییابد.
بحث امنیت شبکه اتریوم با انتقال آن از الگوریتم گواه اثبات کار (PoW) به الگوریتم گواه اثبات سهام (PoS) تا حد زیادی افزایش یافته است. همچنین با این کار ماینرها از شبکه حذف شده و دیگر نیازی به مصرف برق در شبکه نیست. به این صورت شبکه به پایداری و حمایت از محیط زیست نزدیکتر شده است.
گام چهارم توسعه اتریوم: بروزرسانی اتریوم ۲
خب، تا اینجا متوجه شدیم که اتریوم، آخرین بروزرسانی خود را تحت عنوان “آپدیت شبکه اتریوم ۲” یا “شبکه “Serenity انجام میدهد.
سه هدف عمده از انجام بروزرسانی اتریوم ۲:
۱️⃣ افزایش سرعت انجام تراکنشها ۲️⃣ امنیت بالاتر شبکه 3️⃣ صرفهجویی در انرژی
توسعهدهندگان دومین شبکه بلاکچین بازار، برای اجرای گام نهایی نیز سه فاز را در نظر گرفتهاند، این اسامی تحت عناوین فاز صفر، فاز یک و فاز دو بروزرسانی اتریوم ۲ معرفی شده است.
فاز صفر: Beacon Chain
یکی از اهداف بهروزرسانی اتریوم، تغییر الگوریتم اجماع آن از گواه اثبات کار به گواه اثبات سهام بود. Beacon Chain این کار را برای اتریوم انجام میدهد. در یک جمله هدف Beacon Chain را میتوان به این صورت بیان کرد:
بیکن چین الگوریتم گواه اثبات سهام را برای اتریوم فراهم خواهد کرد. این زنجیره بلوکی را قلب اتریوم ۲ در نظر میگیرند. که وظیفه اصلی آن، ایجاد هماهنگی میان بازیگران و نودهای شبکه اتریوم ۲ است.
یک ارکستر بزرگ موسیقی را در نظر بیاورید. هر نوازنده با ساز خود بخشی از یک موسیقی بزرگ را اجرا میکند. رهبر این ارکستر نقش هماهنگکننده میان نوازندهها را برعهده دارد. Beacon Chain در اتریوم ۲ همانند یک رهبر ارکستر عمل خواهد کرد.
وظایف این فاز صفر اتریوم ۲ را میتوان به صورت زیر لیست کرد:
- مدیریت نودهای Validator و دارایی استیک شده هر یک از آنها در شبکه اتریوم ۲
- پیشنهاد بلاکهای انتخاب شده برای هر شارد در هر مرحله
- سازماندهی نودها در کمیتهها برای رایگیری در مورد بلاکهای پیشنهادی
- اجرای قوانین اجماع در الگوریتم PoS
- توزیع پاداش بین نودهای شبکه و جریمه آنها
- ارتباط میان شاردها و تراکنشهایی که در هر شارد تایید شده است
در ادامه بیشتر به شاردهای اتریوم خواهیم پرداخت.
فاز یک :Shard Chain
یکی از دلایلی که شبکههای بلاک چین سرعت پایینی دارند این است که تمامی نودها، همه تراکنشهای شبکه را بررسی خواهند کرد. همچنین باید کپی از تمام تراکنشها را ذخیره کنند. این نکته باعث کاهش سرعت آن خواهد بود.
اتریوم با راهاندازی این فاز، مقیاسپذیر خواهد شد و سرعت تراکنشها افزایش خواهد یافت. همانطور که در ادامه بیشتر توضیح میدهیم، اتریوم در این فاز، شاردینگ را اجرا خواهد کرد. اتریوم با ایجاد زنجیره بلوکی بیشتر، که به آن شارد گفته میشود، تراکم شبکه را کاهش داده و سرعت انجام تراکنشها را افزایش خواهد داد.
فاز دو : The Docking
در نهایت اتریوم با انجام این فاز بروزرسانی اتریوم ۲ را به اتمام خواهد رساند و عملا بساط ماینینگ اتریوم برچیده خواهد شد. ساختار شبکه اتریوم به PoS تبدیل شده و دیگر اتریوم استخراج نخواهد شد. عموما از این فاز به اسم فاز ۱.۵ اتریوم نیز یاد میشود.
تفاوت اصلی میان این فاز با دو فاز قبلی این است که در آنها، تمامی بروزرسانیها (بیکن چین و شارد چین) در کنار شبکه اصلی اتریوم راهاندازی میشدند و در کنار شبکه فعلی اتریوم فعالیت داشتند. در واقع تا قبل از اجرای این فاز، دو شبکه بیکن چین و شارد چین بر اساس الگوریتم گواه اثبات سهام فعالیت میکنند و شبکه اتریوم با الگوریتم گواه اثبات کار فعالیت میکند و در عین حال هر سه شبکه وجود داشته و در کنار هم فعالیت دارند. اما با اجرای این فاز، هر سه شبکه در هم ادغام شده و یک شبکه واحد تحت عنوان شبکه اتریوم خواهیم داشت. در واقع در این فاز شبکه به طور کامل به PoS تبدیل خواهد شد. البته این فاز هنوز در مرحله تحقیقات است و ممکن است تغییراتی در آن اعمال شود.
برای درک بهتر نقشه راه اتریوم باید با مفهوم شاردینگ در اتریوم آشنا شویم.
Sharding در اتریوم ۲

فرض کنید میان دو شهر تنها یک جاده وجود دارد. و این جاده تنها یک لاین برای عبور خودروها دارد؛ یک جاده یکطرفه که عرض آن تنها مناسب عبور یک خودرو است. هیچ راهی برای سبقت گرفتن وجود ندارد. خودروها برای عبور از این جاده فقط میتوانند پشت سرهم حرکت کنند. چه اتفاقی میافتد؟ قطعا شاهد ترافیک سنگین در این جاده خواهیم بود. ایده شما برای روانتر شدن ترافیک این جاده چیست؟ احتمالا ایده شما این است که به تعداد لاینها اضافه کنید! اگر این جاده به جای ۱ لاین، ۱۰ لاین داشته باشد، بدیهی است که ترافیک از بین خواهد رفت. شاردینگ تقریبا همین کار را برای شبکه بلاکچین انجام میدهد. استفاده اتریوم از شاردینگ، آن را به بزرگراهی با دهها لاین تبدیل میکند که خودروها به صورت مستقل از این لاینها عبور میکنند.
شاردینگ، یک الگوی ساختار دیتابیس است که اطلاعات را به صورت افقی پارتیشنبندی میکند. نکتهای که در مورد Sharding باید توجه کنیم این است که تراکنشهای موجود در یک Shard، در دیگر شاردها وجود ندارند و این شاردها مستقل از هم کار میکنند، اما در کالبد یک زنجیره بزرگتر. هدف شاردینگ، مقیاسپذیر کردن یک شبکه بلاک چین است.
یکی دیگر از مزایای شاردینگ این است که دیگر نیازی به دستگاههای گران قیمت و تجهیزات خاصی نیست. تمام افراد با استفاده از یک لپتاپ یا گوشی تلفن همراه نیز میتوانند به عنوان نود در شبکه اتریوم مشارکت کرده و تراکنشها را تایید و بلاکها را تولید کنند. به این صورت شبکه واقعا غیرمتمرکز خواهد شد و امنیت شبکه نیز افزایش خواهد یافت.
با مثال بالا مفهوم شاردینگ را به زبان ساده بیان کردیم. اما اگر بخواهیم کمی دقیقتر به این مسئله بپردازیم، ساختار شبکه اتریوم را باز میکنیم:
در حال حاضر، تمام نودهای شبکه اتریوم باید همه تراکنشهای انجام گرفته در شبکه را دانلود، ذخیره و بررسی کنند. اتریوم تنها دارای یک زنجیره بلوکی است و تمامی تراکنشها باید در بلاکهای این زنجیره ذخیره شوند. تا زمانی که بلاک فعلی در زنجیره قرار نگرفته، بلاک جدید نمیتواند تولید شود. از این رو ما با صفی از تراکنشهایی که در انتظار تایید و قرارگیری در بلاک هستند، مواجه هستیم. همانند خودروهایی که در یک لاین حرکت میکنند و تا زمانی که خودروی جلویی حرکت نکند، خودروهای دیگر نمیتوانند حرکت کنند. شاردینگ، زنجیره بلوکی اتریوم را به دهها زنجیره بلوکی تبدیل میکند که به طور موازی تراکنشها را بررسی و تایید میکنند. به این زنجیرههای موازی، Shard گفته میشود و به این شبکه شاردینگ میگویند.
به نسخه اولیه شاردینگ اتریوم، Sharding 1.0 گفته میشود. در این نسخه اولیه قرار بود از ۶۴ شارد استفاده شود. مثلا Node شبکه که در شارد ۲۵ از ۶۴ شارد اتریوم ۲ قرار دارد، تنها تراکنشهایی که در شارد ۲۵ وارد شدهاند را بررسی و تایید میکرد. اما از آنجایی که پیادهسازی شاردینگ در عمل پروسهای زمانبر و دشوار است، نسخه جدیدی از شاردینگ به نام دنک شاردینگ (Danksharding) تعریف شد. در دنک شاردینگ به جای زنجیرههای شارد از بلاب (Blob) یا حبابهای شارد برای جداسازی داده استفاده میشود. این معماری جدید، فضای ذخیرهسازی بیشتری را برای رولاپها فراهم میکند. عملکرد دنک شاردینگ به صورت زیر است:
🟦 در معماری دنک شاردینگ، پیشنهاددهندگان قادر به مشاهده لیست تراکنشهای منتخب نیستند. این امر مانع از انتخاب تراکنشهای با کارمزد بالاتر توسط ولیدیتورها میشود.
🟦 در این معماری جدید، وقتی به بیش از ۵۰ درصد از نمونه یک دیتا دسترسی داشته باشید میتوانید به کل ردیف یا بلاکها دسترسی داشته باشید. این ویژگی منجر به صرفهجویی در پهنای باند میشود.
هنوز هم فاصله زیادی تا پیادهسازی شاردینگ کامل وجود دارد و همین مسئله منجر به ساخت EIP-4844 (پروتو دنک شاردینگ) شده است. این پروپوزال نمونه اولیهای از پیادهسازی دنک شاردینگ ارائه میدهد. چیزی که این EIP پیشنهاد میدهد، استفاده از دادههای شاردشده است؛ آن هم بدون آنکه واقعا چیزی به اسم شاردینگ اتفاق بیفتد. این امر از طریق معرفی تراکنشهای حامل بلاب صورت میگیرد. این پروپوزال نوعی جدیدی از تراکنش با نام تراکنش حامل بلاب (Blob-Carrying Transaction) را معرفی میکند. چنین تراکنشهایی مشابه یک تراکنش معمولی هستند؛ به جز اینکه قطعات اضافه داده با نام بلاب به همراه دارند. تراکنشهای بلاب همان فرمتی را دارند که انتظار میرود در نسخه نهایی شاردینگ نیز شاهد آنها باشیم.
خب، صحبت در مورد Sharding را به پایان میرسانیم. در مورد شاردینگ، دنک شاردینگ و پروتو دنک شاردینگ بیشتر از اینها میتواند صحبت کرد، اما در این مقاله، هدف ما تشریح این مفاهیم نیست. به اتریوم ۲ و ویژگیهای آن بازمیگردیم. در ادامه آخرین نقشه راه اتریوم را بررسی میکنیم.
نقشه راه اتریوم در سال ۲۰۲۳ و پس از آن
در اوایل دسامبر ۲۰۲۱ و در سالگرد آغاز به کار بیکن چین، ویتالیک بوترین نقشه راه جدید اتریوم را رونمایی کرد. طی تغییر نام و واژهگزینهای جدید، عبارت «اتریوم ۲» و «اتریوم ۱» از تمامی اسناد بنیاد اتریوم حذف شد و دیگر به نسخههای آتی این شبکه اطلاق نمیشود. همانطور که در ابتدای مقاله گفتیم بنابر نامگذاری جدید، اتریوم به دو لایه اجرا (Execution) و اجماع (Consensus) تقسیمبندی میشود. همچنین در تعریف بروزرسانیها از لفظ «فاز – Phase» برای توصیف تغییرات استفاده نخواهد شد بلکه از «ویژگی – Feature» استفاده خواهد شد. این تغییرات به منظور عدم اشتباه کاربران در تقدم و تاخر افزوده شدن ویژگیهاست.
برای مثال در نقشه راه پیشین، شاردینگ فاز یک و تغییر نحوه اجماع از PoW به PoS فاز یک و نیم داشت، در حالی که زودتر محقق خواهد شد. از این رو، در نقشه راه جدید علیرغم اسامی متفاوت برای مجموعهای از تغییرات همگن، توالی اتفاقات لزوما به شکل بالا به پایین (در شکل زیر) نخواهد بود – اگرچه احتمالا دو تغییر نخست، زودتر محقق خواهند شد – بلکه از چپ به راست در نظر گرفته شده است. در واقع ترجیح این است که به جای چند اتفاق بزرگ و مهم، مجموعهای از ویژگیهای کوچکتر به سیستم افزوده شوند.
در اوایل ژانویه سال ۲۰۲۲، ویتالیک بوترین در مصاحبه مفصلی با پادکست بنکلس (Bankless)، در خصوص مسائل مختلفی از جمله نقشه راه اتریوم صحبت کرد. بوترین در این بحث اذعان کرد که شبکه اتریوم تقریبا نیمی از مسیر پیشرفت خود را طی نموده است. همچنین اعتقاد ویتالیک بر این است که با محقق شدن PoS و شاردینگ، به ۸۰ درصد از آنچه حالت غایی اتریوم مینامد، خواهیم رسید.
در نقشه راه جدید اتریوم پنج گام (که تاکید میکنم لزوما پشت سر همدیگر رخ نخواهند داد) گنجانیده شده است که شرح مختصری از هر یک را ارائه خواهیم کرد. اما پیش از آن ببینیم که هدف اتریوم چیست؟

تصویر نهایی اتریوم
آینده مدنظر تدوینکنندگان نقشه راه اتریوم، آیندهای است که مقیاسپذیری مبتنی بر رولآپها (Roll Up-centric) خواهد بود. در این راه شاردینگ اطلاعات نیز نقش مهمی خواهد داشت. در این آینده، نودهای متفاوتی خواهیم داشت و عموم اعتبارسنجها نیازی به ذخیره تمام تاریخچه تراکنشها نخواهند داشت و بیش از یک سال حالت (State) را نگه نخواهند داشت. البته با تغییر ساختار اطلاعات از درخت مرکل به درخت ورکل (Verkle)، هر کاربر به راحتی میتواند با ارائه گواه، به سادگی ثابت کند که اتفاقی در گذشته رخ داده است. در تصویر مطلوب از آینده، اتریوم بدون حالت (Stateless) خواهد شد؛ بدین معنی که میتوان تنها با ارائه گواهی کوتاه (بینیاز به آرشیو بلوکهای پیشین)، صحت وقوع اطلاعات را تایید (Verify) کرد. بدین ترتیب میتوان دستهای از نودهای تاییدکننده (و نه سازنده بلوک) را داشت که روی دستگاههای بسیار سبک (همچون تلفنهای همراه) راهاندازی میشوند.
از سوی دیگر ممکن است حتی وظیفه ساخت بلوک نیز در فرایندی حراجگونه به گروهی متمرکز و دارای دستگاههای قدرتمند برسد. طبیعتا این بدین معنی نیست که این گروه قابلیت سانسور تراکنشها را خواهند داشت یا تمهیدی اندیشیده نشده که اعتبارسنجها نتوانند بلوک بسازند. اما بوترین بارها اذعان داشته است که در آیندهای که برای شبکههای بلاکچینی متصور است، وظیفه ساخت بلوک در نهایت متمرکز و منحصر به گروهی که دسترسی به منابع بیشتر دارند و وظیفه صحتسنجی و تایید به عهده نودهای سبک (Light Clients) خواهد بود. برای نمونه، لودستار (Lodestar) موفق به ساخت نسخه آزمایشی کلاینت سبکی شده است که برای سینک شدن با هدر بلوکها تنها به ۲۵ کیلوبایت در روز و برای دنبال کردن زنجیره صحیح به ۸۱ کیلوبایت در روز نیاز دارد.
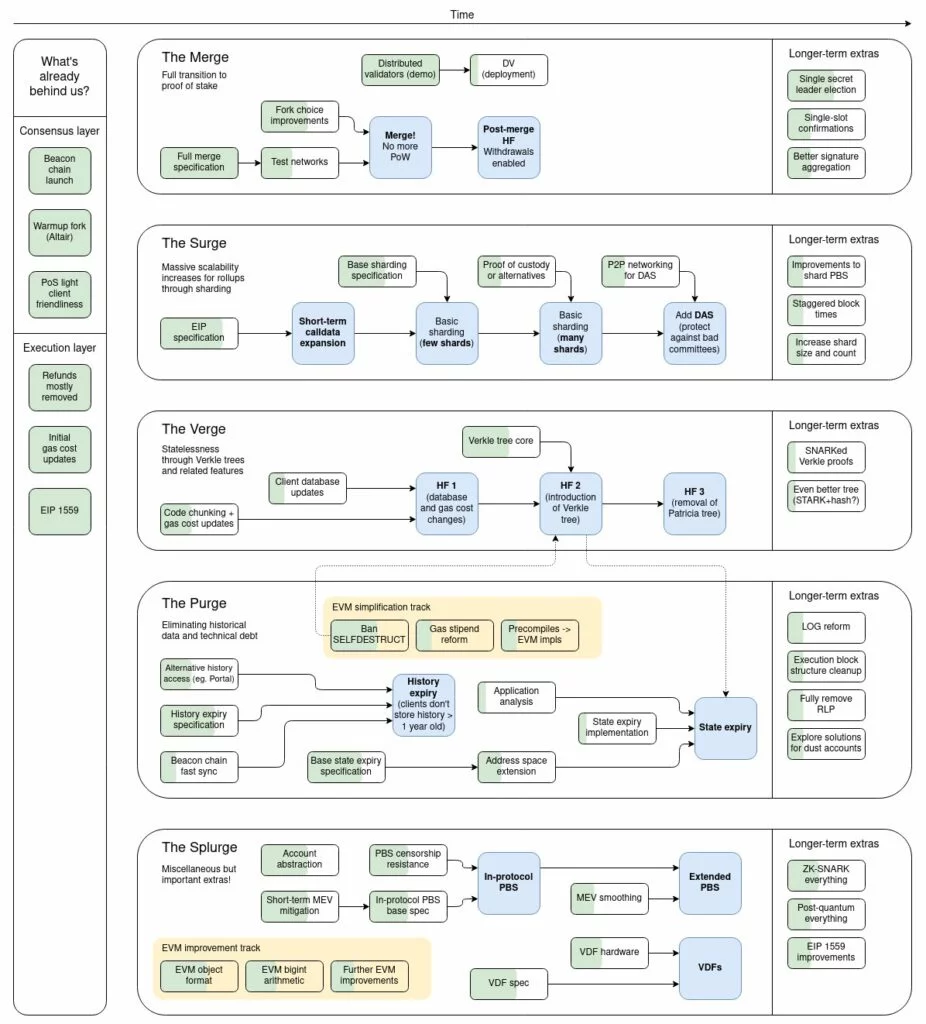
ادغام – The Merge

آپدیت مرج اتریوم در تاریخ ۲۴ شهریور ۱۴۰۱ انجام شد. طی این مرحله، اجماع اتریوم از الگوریتم اجماع گواه اثبات کار (PoW) به شکل کامل به گواه اثبات سهام (PoS) تبدیل شد. از مهمترین مزایای این گام میتوان به کاستن قابل توجه مصرف انرژی و ردپای کربن شبکه اشاره کرد. پیامد دیگر Merge، کاهش قابل توجه ضرب (Issuance) اتر خواهد بود؛ ضرب اتر جدید (کوین بیس) – به عنوان پاداش ماینرها و اعتبارسنجها – از میزان ۱۲ هزار اتر روزانه فعلی به چیزی در حدود ۱۸۰۰ اتر رسید (کاهش ۹۰ درصدی) و این چنین تورم سالیانه شبکه از ۴.۳ درصد به چیزی حدود صفر نزدیک شد. با در نظر گرفتن مکانیزم سوزاندن EIP-1559، در عمل تورم اتریوم منفی است.
پس از ادغام، مدتی طول خواهد کشید تا اترهای قفل شده در قراردادهای استیکینگ قابلیت برداشت پیدا کنند. آزادسازی اترهای قفل شده، طی بروزرسانی شانگهای ممکن خواهد شد. پیشبینی میشود این آپگرید در ماه مارس سال ۲۰۲۳ انجام پذیرد. استیکینگ (و برداشت و خارج شدن از سیاهه اعتبارسنجها) دارای فرایند صف خواهد بود. پس از ادغام، کاربران نیازی به انجام کاری برای قرار گرفتن در شبکه جدید نخواهند داشت.
The Surge
در گام سرج (Surge)، مقیاسپذیری اتریوم (و رولآپها) به واسطه شاردینگ افزایش قابل ملاحظهای خواهد یافت. رول آپها راهکارهای لایه دویی هستند که بخش محاسبات و ذخیرهسازی را به خارج از شبکه میبرند و در دسترس بودن اطلاعات (Data Availability) تنها در لایه یک باقی خواهد ماند. در سال ۲۰۲۰، نقشه راه اتریوم تا حد ممکن به معماری رول آپ محور تغییر یافت. رول آپها بازیگران اصلی افزایش مقیاسپذیری اتریوم خواهند بود. در ابتدا بنا بر این بود که شاردینگ برای همه عوامل (محاسبات، ذخیرهسازی و در دسترس بودن) انجام شود اما با اولویت قرار دادن راهکارهای لایه دو، اکنون شاردینگ، اتریوم را تبدیل به بیلبوردی همگانی میکند که هر کس میتواند با نرخ دو مگابایت بر ثانیه اطلاعات را بر روی آن قرار دهد. اتریوم تلاشی برای تفسیر داده نخواهد کرد. بنابراین اتریوم تنها باید دادهها را به شکلی امن میزبانی و دسترسی به آن را تضمین کند.
در مرحله اول این گام، بخش مربوط به calldata در بلوک اتریوم افزایش پیدا خواهد کرد (احتمالا از طریق پیشنهاد بهبود EIP-4488) و تراکنشهایی که از طریق رول آپ انجام میشود حتی ارزانتر خواهند شد. در گامهای بعدی، ابتدا شاردهای کمی معرفی راهاندازی خواهند شد و احتمالا در ابتدا هر نود باید اطلاعات مربوط به تمامی شاردها را دانلود کند، اما به تدریج و با گسترش شاردها، با استفاده از روشهایی همچون Data Availability Sampling، هر نود با بررسی بخش کوچکی از دادهها به صورت رندوم میتواند از صحت ذخیرهسازی درست دادهها اطمینان حاصل کند.
بوترین اعتقاد دارد با انجام کامل گام سرج، اتریوم قادر به پردازش ۱۰۰ هزار تراکنش در ثانیه خواهد بود.
The Verge
بروزرسانی ورج (Verge) حول مفهوم بدون حالت بودن (Statelessness) بنا شده است. برای نیل به این منظور، ابتدا باید تغییری فنی در شیوه نگهداری از دادهها در شبکه اتریوم به وجود آید. هماکنون، دادههای هش شده در یک ساختار درختی به نام درخت مرکل (Merkle Tree) نگهداری می شوند با تغییر این ساختار به درحت ورکل (Verkle Tree) که خواص همچون حجم شاهد (witness) – نوعی اطلاعات اضافه که گواه رمزنگاری شده وقوع و اثبات چیزی است – اندک دارد، میتوان به بدون حالت بودن رسید. بدون حالت بودن این امکان را میدهد تا با اطلاعات شاهد گنجانده شده در هر بلوک، تک تک تراکنشها را بتوان به شکل مجزا و بدون پیشنیاز داشتن اطلاعات قبلی، تایید اعتبار کرد. این چنین، راه برای ایجاد کلاینتهای سبک (حتی تلفنهای همراه) باز میشود. توجه کنید که این ولیدیتورها با سازندگان بلوکها یکی نیستند؛ ساخت بلوک همچنان نیازمند حداقلی از تجهیزات سختافزاری خواهد بود.
درخت ورکل بروزرسانی قدرتمندی نسبت به درخت مرکل فعلی است. در این ساختار، اثباتکننده نیازی به فراهم آوردن گرههای خواهر (Sister Nodes) در هر سطح از درخت نخواهد داشت و تنها کافی است یک گواه برای اثبات تمامی روابط والد-فرزندی بین مسیرهای ریشه تا برگ ارائه دهد. این ویژگی حجم اثبات را تا ۲۰-۳۰ برابر کاهش میدهد. در طرف دیگر، درخت ورکل به رمزنگاری پیچیدهتری احتیاج دارد، اما مزایای آن به معایبش میچربد. این ویژگی به اتریوم این امکان را میدهد که بسیار غیرمتمرکزتر از حالت فعلی شود و به تعداد افراد بیشتری این اجازه را دهد تا بتوانند در امنیت شبکه مشارکت کنند.
The Purge
ماحصل این گام از نقشه راه اتریوم، کم کردن از بار تاریخ در شبکه اتریوم است. در اولین بخش از پرج (Purge) (که احتمالا مدتی پس از ادغام انجام خواهد پذیرفت)، مفهومی به اسم منقضی شدن تاریخ (History Expiry) به شبکه معرفی خواهد شد. با این آپگرید، عموم نودها تنها تا مدت مشخصی (احتمالا یک سال) به شکل کامل تمام اطلاعات بلوکها را ذخیره خواهند کرد و وظیفه نگهداری از اطلاعات تاریخی به دیگر پروتکلها واگذار خواهد شد. توجیه بوترین در این خصوص این است که تاریخچه بر خلاف اجماع، بر پایه مدل اعتماد یک از N استوار است؛ یعنی مادامی که تنها یک عامل صادق وجود داشته باشد، سیستم به درستی به فعالیت خود ادامه میدهد در حالی که در اجماع چنین نیست. بنابراین امکان این وجود دارد که وظیفه نگهداری از تاریخ را به دیگر عوامل (متمرکز و غیرمتمرکز) واگذار کرد.
در گام بعدی، منقضی شدن حالت (State Expiry) را داریم؛ به گفته ویتالیک، انجام این مرحله ممکن است سالها طول بکشد چرا که نیازی آنی به انجام آن نیست. حالت، زیرمجموعه کوچکی از اطلاعات تاریخچه بلاکچین است و علیرغم کوچک بودن، در نهایت با تجمیع در گذر زمان بدل به حجم قابل ملاحظهای میشود. بنابراین مشابه انقضای تاریخ، انقضای حالت را نیز ممکن است در پیش داشته باشیم. در این حالت کار کمی ممکن است برای گروهی از کاربران مشکل شود. فرض کنید که مقداری سرمایه به فرم توکنهای مختلف در شبکه اتریوم دارید و به دلایلی، تصمیم میگیرید که دو سال به دور از تمدن انسانی و در طبیعت زندگی کنید. با منقضی شدن حالت، دستیابی شما به سرمایهتان کمی مشکلتر از ورود به کیف پولتان خواهد بود و باید به یکی از پروتکلها و پلتفرمهایی که به شما اجازه میدهد تا گواه ورکل یا مرکل وجود سرمایهتان را تولید کنید، رجوع کنید.
The Splurge
گام اسپلرج را میتوان شامل بهروزرسانیهای متفرقه دانست. یکی از اتفاقاتی که در این مرحله تغییر خواهد کرد، بحث کیف پولهای قرارداد هوشمند است (Smart Contract Wallet) است. پروتکل اتریوم به صورت پیشفرض بنا را بر این میگذارد که تمامی تراکنشها از جانب حسابهایی با مالکیت خارجی (EOA) نشات میگیرند. پیشنهادهای متفاوتی برای گنجاندن این قابلیت ارائه شدهاند، اما به نظر میرسد اقبال طرح EIP-4337 بیش از بقیه باشد. با انجام این بهروزرسانی راه برای پرداخت هزینه تراکنش به شکل توکنهای دیگر باز میشود. همچنین پروتکلها میتوانند حامی مالی پرداخت هزینه تراکنش کاربران خود شوند. همچنین امکاناتی همچون بازگردانی اطلاعات کاربران در صورت گم کردن عبارات بازیابی به کمک اطلاعات هویتی (Social Recovery) ممکن خواهد شد.
ممکن است در جریان این گام، امکان ساخت بلوک به شیوه حراجهای فعلی فلش باتس (Flashbots) واگذار شود. همچنین در آینده دور، احتمالا فرایند صحتسنجی (verify) همه اجزا به سادگی کنترل یک روش اثبات با دانش صفر (Zero Knowledge Proof) خواهد بود و نیازی به اجرای ماشین مجازی اتریوم (EVM) برای اطمینان از صحت تراکنشها نیست. این چنین، نیازمندیهای لازم برای اجرای یک نود اعتبارسنج، کمتر و کمتر خواهد شد.
الان کجای نقشه راه اتریوم ۲ قرار داریم؟ (آپدیت اسفند ۱۴۰۱)
ما هماکنون در گام سرج (Surge) قرار داریم. پس از موفقیت مرج در سپتامبر ۲۰۲۲، توسعهدهندگان اتریوم توجه خود را به فازهای بعدی به نامهای ارتقای شانگهای (لایه اجرایی) و ارتقای کاپلا (لایه اجماع) معطوف کردند. در زمان نگارش این مطلب (۲ اسفند ۱۴۰۱) گامهای زیر را در پیش داریم:
- فعالسازی برداشت اتر از بیکن چین (آپگرید شانگهای)
- پروپوزال EOF (بهینهسازی ماشین مجازی اتریوم)
- پروپوزال EIP-4844 (پروتو دنک شاردینگ)
هر کدام از این موارد نقش متفاوتی را در روند ارتقای شبکه اتریوم ایفا میکنند. برداشتهای بیکن چین مهمترین بخش ارتقای شانگهای هستند و EOF در صورتی که منجر به تاخیر در فعالسازی برداشت اتر نشود، همزمان در شانگهای اجرایی خواهد شد. در ابتدا قرار بود پروپوزال EIP-4844 نیز همزمان با با شانگهای اجرا شود. اما به دلیل توسعه زمانبر به زمان دیگری موکول شد. احتمالا این پروپوزال در اواخر سال ۲۰۲۳ اجرایی خواهد شد.
فعالسازی برداشت از بیکن چین
برای فهم مکانیزم برداشت (Withdrawals) باید کمی درباره تاریخچه و تکامل بیکن چین بدانیم. پیش از بیکن چین، اتریوم یک بلاکچین کاملا یکپارچه (Monolithic) بود و لایه اجرا و اجماع آن یکی بود.

پس از راهاندازی بیکن چین در فاز صفر (دسامبر ۲۰۲۰)، اتریوم از یک زنجیره یکپارچه به دو زنجیره موازی (بیکن چین و لایه اجرایی) تبدیل شد. تنها راه برقراری بین این دو زنجیره قرارداد واریز (Deposit Contract) بود. نودها با واریز و قفل کردن ۳۲ اتر میتوانند به ولیدیتور تبدیل شوند.

دومین هاردفورک بیکن چین که با نام مرج یا ادغام هم شناخته میشود، هارد فورک بلاتریکس (Bellatrix) بود. طی این ارتقا بیکن چین با لایه اجرایی ادغام شد. در واقع اتریوم از دو زنجیره به یک زنجیره تبدیل شد. اما همچنان اتریوم دو لایه دارد که به آنها لایه اجرا و لایه اجماع گفته میشود. این دو لایه از طریق Engine API با یکدیگر ارتباط برقرار میکنند. وقتی که سختی شبکه به ۵۸۷۵۰۰۰۰۰۰۰۰۰۰۰۰۰۰۰۰۰۰۰ رسید، ارتقای بلاتریکس (در لایه اجماع) و ارتقای پاریس (در لایه اجرا) به صورت همزمان انجام شدند. دو پروپوزال EIP-3675 و EIP-4399 در نهایت منجر به تغییر اجماع اتریوم از PoW به PoS شد.

آپدیت کاپلا (Capella)، سومین هارد فورک بیکن چین است و در همزمان با آپگرید شانگهای اعمال خواهد شد. از طریق پروپوزال EIP-4895، برداشتها از بیکن چین به EVM انجام خواهد شد. این ارتقا نقطه تمرکز فعلی لایه اجماع و تیم کلاینت اتریوم است. پس از انجام این ارتقا، همه ولیدیتورها میتوانند اترهای خود را برداشت کنند.
مجموعه پروپوزالهای EOF
ماشین مجازی اتریوم از زمان بلاک جنسیس تاکنون تغییر چندانی نکرده است. The EVM Object Format یا EOF گروهی از پیشنهادات بهبود است که در طول سالها انباشته شدهاند، اما با هم یک ارتقای منسجم و منطقی برای ماشین مجازی اتریوم را تشکیل میدهند. پروپوزال جامع EOF متشکل از ۵ پروپوزال بوده که فرمتهای قراردادهای جدید که به آنها EOF contracts گفته میشود را معرفی میکند.
پروتو دنک شاردینگ
پروتو دنک شاردینگ (پروپوزال EIP-4844) به منظور کاهش بیشتر هزینه تایید و ثبت داده در رولاپها طراحی شده است. طبق دادههای سایت L2fee هماکنون کارمزد تراکنش لایه دومها ۴ تا ۲۰ برابر کمتر از لایه یک اتریوم است. روند پیشرفت پروپوزال EIP-4844 را میتوانید در تصویر زیر مشاهده کنید:

اگر چه پیشرفت EIP-4844 بسیار سریع است. اما همچنان کارهای بسیاری از جمله پیادهسازی کلاینت و آزمایشات گسترده باید انجام شود. یکی از مهمترین ارتقاهای اتریوم است و به همین دلیل ارتقای بعدی اتریوم (ارتقای Cancun) بر EIP-4844 متمرکز است.
زمانبندی آپدیتهای احتمالی اتریوم:

✅ ژانویه ۲۰۲۳
- تکمیل پیادهسازی کلاینت و آزمایش EOF پیش از ۵ ژانویه
- اجرای Shadow Forkهای آپگرید شانگهای در ۱۲ ژانویه
- تکمیل قابلیت همکاری کلاینت طبق پروپوزالهای EOF در ۱۹ ژانویه
✅ فوریه ۲۰۲۳
آزمایشهای گسترده به منظور اطمینان از عملکرد صحیح برداشت اتر از شبکه و EOF
✅ مارس ۲۰۲۳
اجرای آپگرید شانگهای و فعالسازی برداشت اتر از بیکن چین
✅ آوریل ۲۰۲۳
آزمایش گسترده پروتو دنک شاردینگ شامل Shadow Fork روی شبکه اصلی و اجرا روی شبکههای آزمایشی عمومی
✅ مه ۲۰۲۳
اجرای آپگرید کنکان (Cancun) (اجرای پروپوزال EIP4844 روی شبکه اصلی)
آخرین اخبار اتریوم ۲.۰ (آپدیت ۲ اسفند ۱۴۰۱)
⭕ یک هفته پس از راهاندازی شبکه آزماشی Zhejiang، اولین برداشت آزمایشی اترهای قفل شده در تستنت با موفقیت انجام شد. توسعهدهندگان اتریوم اعلام کردند آپدیت آزمایشی شانگهای در تست نت سپولیا (Sepolia) در تاریخ ۲۸ فوریه (۹ اسفند) انجام میشود.
⭕ شبکه پالیگان در ماه اکتبر (مهر ۱۴۰۱) zkEVM را در شبکه آزمایشی خود راهاندازی کرد. توسعهدهندگان این شبکه راهکار مقیاسپذیری لایه ۲ اتریوم را برای راهاندازی نسخه بتا zkEVM انتخاب کردند. زمان راهندازی این نسخه در شبکه اصلی ۲۷ مارس ۲۰۲۳ (۷ فروردین ۱۴۰۱) در نظر گرفته شده است.
⭕ به دنبال اجرای آزمایشی هاردفورک شانگهای در تستنت ژجیانگ در تاریخ ۳۰ بهمن ۱۴۰۱، توسعهدهندگان اتریوم از وجود چند باگ در همگامسازی در کلاینتها خبر دادند.
پرسش و پاسخ (FAQ)
- آپدیت اتریوم ۲ چیست؟
طی نقشه راه توسعه اتریوم، اتریوم از شبکه مبتنی بر گواه اثبات کار به سمت شبکهای مبتنی بر گواه اثبات سهام که به وسیله رولآپها و شاردینگ بسیار سریعتر و بهینهتر شده است، حرکت خواهد کرد. لازم به ذکر است که اصطلاح اتریوم ۲ از سال ۲۰۲۱ منسوخ شده و دیگر به کار نمیرود. - زمان اجرای دقیق هر فاز اتریوم ۲ به چه شکل است؟
هیچیک از بخشهای مختلف زمانبندی دقیقی ندارند اما پیشبینی میشود ادغام در اواسط سال ۲۰۲۲ میلادی (سپتامبر) و امکان انتقال اترهای موجود در قرارداد استیکینگ بیکن چین به شبکه ادغام شده (لایه اجرا) در ماه مارس ۲۰۲۳ مهیا شود. دیگر ویژگیای که به احتمال زیاد تا یک سال آتی در اتریوم شاهد آن خواهیم بود، بحث انقضای تاریخچه (History Expiry) است. اجرای دیگر موارد ذکر شده در نقشه راه ممکن است تا شش سال (و حتی بیشتر) نیز به طول بیانجامد. - آیا اتریوم ۲ یک رمزارز جدید است؟
خیر. نه تنها رمزارز جدیدی جایگزین اتر (ETH) نخواهد شد بلکه در عمده پیشرفتهایی که صورت خواهد گرفت، کاربران عادی نیازی به انجام هیچ کار ویژه و اضافهای نخواهند داشت. - چگونه میتوان به نود شبکه اتریوم ۲ تبدیل شد؟
برای بدل شدن به نود، احتیاج به ۳۲ عدد اتر (که باید در قرارداد هوشمند استیکینگ قفل نمایید) دارید؛ علاوه بر آن احتیاج به راهاندازی کلاینتهای لایه اجرا و اجماع بر روی سختافزار خود دارید. توصیه میشود دستگاه شما حداقلهای لازم سختافزاری و ارتباطی (خط اینترنت) را داشته باشد تا به خاطر عدم حاضر بودن در فرایند اجماع (آنلاین نبودن) دچار جریمه نشوید. همچنین نیاز به دو جفت کلید (یکی برای شرکت در فرایند اجماع و یکی برای برداشت) خواهید داشت. - اگر ۳۲ اتر را به Deposit Contract ارسال کنم، آیا میتوانم آن را بازگردانم؟
خیر. امکان این کار وجود ندارد. تا زمانی که آپگرید شانگهای انجام نشود، حتی پس از ادغام و آپگرید پاریس/بلاتریکس، امکان دسترسی به اترهای قفل شده و اترهای جدید منتشر شده فراهم نخواهد بود. - پاداش استیکینگ اتریوم ۲ چقدر است؟
بسته به اینکه چه مقدار نود در شبکه فعالیت دارند، بین ۲ تا ۱۸ درصد سالانه متغیر است. هرچه تعداد بیشتری اتریوم استیک شود (در کل شبکه نه توسط شما) سود استیکینگ کمتر و هرچه تعداد کمتری اتریوم استیک شود، سود استیکینگ افزایش خواهد یافت.
- چه کسی توسعه اتریوم ۲ را انجام میدهد؟
هزاران نفر! این توسعه توسط هزاران توسعهدهنده و مهندس کامپیوتر انجام میشود. رهبری آنها به عهده تیم توسعه بنیاد اتریوم است، اما همه افراد در آن مشارکت دارند. - پاداش استخراج از چه زمانی قابل برداشت است؟
پس از انجام آپگرید شانگهای، امکان انتقال اترهای موجود در لایه اجماع به لایه اجرا فراهم خواهد شد. - پاداشها چطور توزیع خواهد شد؟
پاداشها با توجه به رفتار نودها (نحوه مشارکت در فعالیتهای شبکه) در پایان هر دوره (Epoch) که تقریبا ۶/۵ دقیقه به طول میانجامد واریز میشود. - آیا ارسال بیش از ۳۲ اتر، مزیتی به حساب میآید؟
خیر. حداقل میزان لازم برای راهاندازی یک نود ۳۲ اتر است و بیش از آن مزیتی به حساب نمیآید. همچنین هر فرد میتواند بیش از یک نود راهاندازی نماید. - آیا با سرمایه کمتر از ۳۲ اتر نیز میتوان استیک کرد؟
اگر دارایی شما کمتر از ۳۲ اتر است، شما به عنوان یک نود نمیتوانید فعالیت کنید. اما، میتوانید در استخرهای استیکینگ مشارکت کنید. در اینصورت نیازی به آنلاین بودن ۲۴ ساعته نخواهید داشت. در حال حاضر Staking Pool هایی تایید شده وجود دارند که میتوانید دارایی خود را در اختیار آنها قرار دهید و پاداش دریافت کنید. میتوانید لیست کامل استخرهای استیکینگ اتریوم را در این لینک مشاهده کنید. مقدار سود و تمامی شرایط هر استخر را بررسی کنید.
جمعبندی
در این مقاله سعی کردیم تا برای پرسش «اتریوم ۲ چیست» پاسخ جامعی ارائه دهیم. بروزرسانی اتریوم ۲ را میتوانیم یکی از بزرگترین اتفاقهای حوزه بلاک چین و ارزهای دیجیتال بنامیم. شبکه بلاکچین Ethereum با اجرای مراحل مرج (Merge) و سرج (Surge) به ۸۰ درصد از تصویر ایدهآل خود خواهد رسید. در ادامه با اجرای مراحل ورج (Verge)، پرج (Purge) و اسپلرج (Splurge)، اتریوم مشارکت گسترده کاربران را با سرعت و بهینه شدن شبکه که بار مقیاسپذیری آن بر دوش شاردینگ و رولآپها خواهد بود، ترکیب مینماید.
